PLG_JEV_SEARCH_TITLE
Search - SP Page Builder
Search - EDocman
Buscar - Categorías
Buscar - Contactos
Buscar - Contenido
Buscar - Canales electrónicos
Buscar - Etiquetas

Idioma

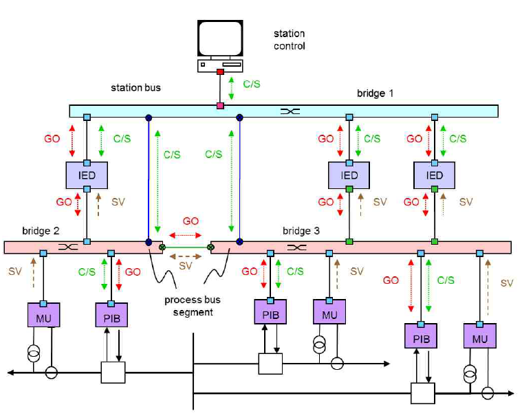
Pruebas para subestaciones digitales

La implementación de los buses de proceso y de estación descritos en la norma IEC61850 hace parte de la actualidad de las compañías de transmisión y distribución de electricidad. Sin embargo, existe un temor general a la hora de la implementación, dados los grandes cambios en comparación con los esquemas de automatización y control convencionales. Temas como la sincronización de tiempo, la redundancia de redes de comunicación, la segmentación del tráfico de redes y la definición lógica de la subestación, se suman a temas críticos de gran importancia como son el desempeño en los tiempos de disparo de las protecciones y los estudios de coordinación. Teniendo en cuenta el panorama anterior, PTI S.A. ha desarrollado los siguientes servicios de prueba de arquitecturas y equipos utilizados en subestaciones digitales, con el fin de garantizar que el diseño y los equipos seleccionados funcionen de la manera deseada:

PRUEBAS DE ARQUITECTURA DE RED

A continuación se presentan las pruebas que ofrecemos a las arquitecturas de red de la subestación:

  • Evaluación del diseño de las arquitecturas para el bus de proceso y de estación: Análisis para garantizar que el diseño planteado cumpla con los requerimientos mínimos para su funcionamiento.
  • Evaluación del lenguaje de configuración de la subestación según IEC 618506 (SCL): Evaluamos los archivos de definición de configuración SSD, ICD, IID, SCD, CID y SED para comprobar su integridad respecto a la IEC 61850-6.  

Subestaciones Digitales PTI 1

  • Evaluación de ingeniería de networking: Validamos que la configuración de VLAN, las prioridades de tags y el manejo de mensajes multicast estén configurados de acuerdo a la norma IEC 61850-90-4.
  • Evaluación del desempeño, y estabilidad en redes redundantes (PRP/HSR): Realizamos pruebas de conexión y desconexión con diferentes niveles de carga de la red para verificar que no se pierdan paquetes de información.

Subestaciones Digitales PTI 2

  •  Pruebas de estrés en el bus de proceso y en el bus de estación: Cargamos la red con diferentes niveles de tráfico y validamos que la red tenga el ancho de banda requerido según lo lineamientos de la IEC61850904.

Subestaciones Digitales PTI 3

  • Análisis de vulnerabilidades de la red (Pruebas de reconocimiento, de disponibilidad y de integridad): Validamos que las propiedades de los equipos conectados a la red no sean fácilmente identificables. Escaneamos la red buscando todos los puertos y servicios que se encuentren activos en cada uno de los equipos de red, en caso de contar con un servidor web para su configuración validamos que este cuente con la seguridad mínima para evitar accesos o modificación de la configuración de forma indeseada. Realizamos  ataques de denegación de servicio para identificar como responden cada uno de los equipos ante estos. Por último, escaneamos el tráfico de la red con los equipos en funcionamiento para validar que datos se puede obtener sin necesidad de contar con ningún privilegio, de igual manera inyectamos tráfico a la red con información corrupta suplantando los equipos existentes.

Subestaciones Digitales PTI 4

PRUEBAS EN IEDs: RELÉS Y MERGING UNITS

A continuación se presentan las pruebas que ofrecemos a los equipos que hacen parte de las subestaciones digitales:

  • Evaluación del lenguaje de configuración del IED. (SCL): Evaluamos los archivos de definición de configuración SSD, ICD, IID, SCD, CID y SED para comprobar su integridad respecto a la IEC 618506.
  • Pruebas de sincronización de tiempo: Validamos que el dispositivo bajo prueba logre sincronizarse según el método implementado en la subestación (IRIGB, IEEE 1588, SNTP, NTP). 

Subestaciones Digitales PTI 5

  • Pruebas de inyección: Para el caso de lasMerging Units, realizamos una inyección secundaria para validar que los SV generados por la Merging Unit reflejen de manera fiel la señal inyectada, tanto en fase como en amplitud. Para el caso de relés de protección inyectamos SV o inyección secundaria para comprobar el correcto funcionamiento de las funciones de protección asociadas.

Subestaciones Digitales PTI 6

  • Pruebas de interoperabilidad: Validamos la compatibilidad entre las configuraciones de diferentes fabricantes de IEDs.
  • Pruebas de Integridad: Realizamos inyecciones secundarias a las Merging Units, que a su vez enviarán SV a los relés de protección, para validar la integridad del sistema.
  • Análisis de vulnerabilidades de equipos (pruebas de puertos y servicios activos, y de control de acceso): Realizamos un escaneo identificando todos los puertos y servicios que se encuentren activos en el equipo bajo prueba. En caso de contar con una aplicación para su configuración se valida que ésta cuente con la seguridad mínima para evitar accesos o modificaciones de la configuración de forma indeseada.

 Descargar más información. 

 

¿Necesitas más información?

Agendemos una cita

Image
Llámenos al

+57 (2) 336-6461

Image
o escríbanos a

pti@pti-sa.com.co

Cali (Principal)

+57 2 336-6461

Av. Guadalupe # 2-50

Bogotá

+57 1 743-3556

Av Carrera 7 #156-68 Of 1303, Torre 3

Barranquilla

+57 5 309-3992

Calle 77B #57-103 Of 1108

Síguenos en

Idioma

Uno de nuestros representantes esta disponible para atenderle o envianos un mail a pti@pti-sa.com.co

WhatsApp
Close and go back to page